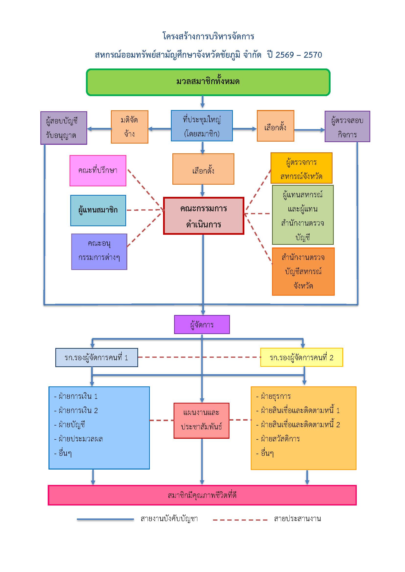
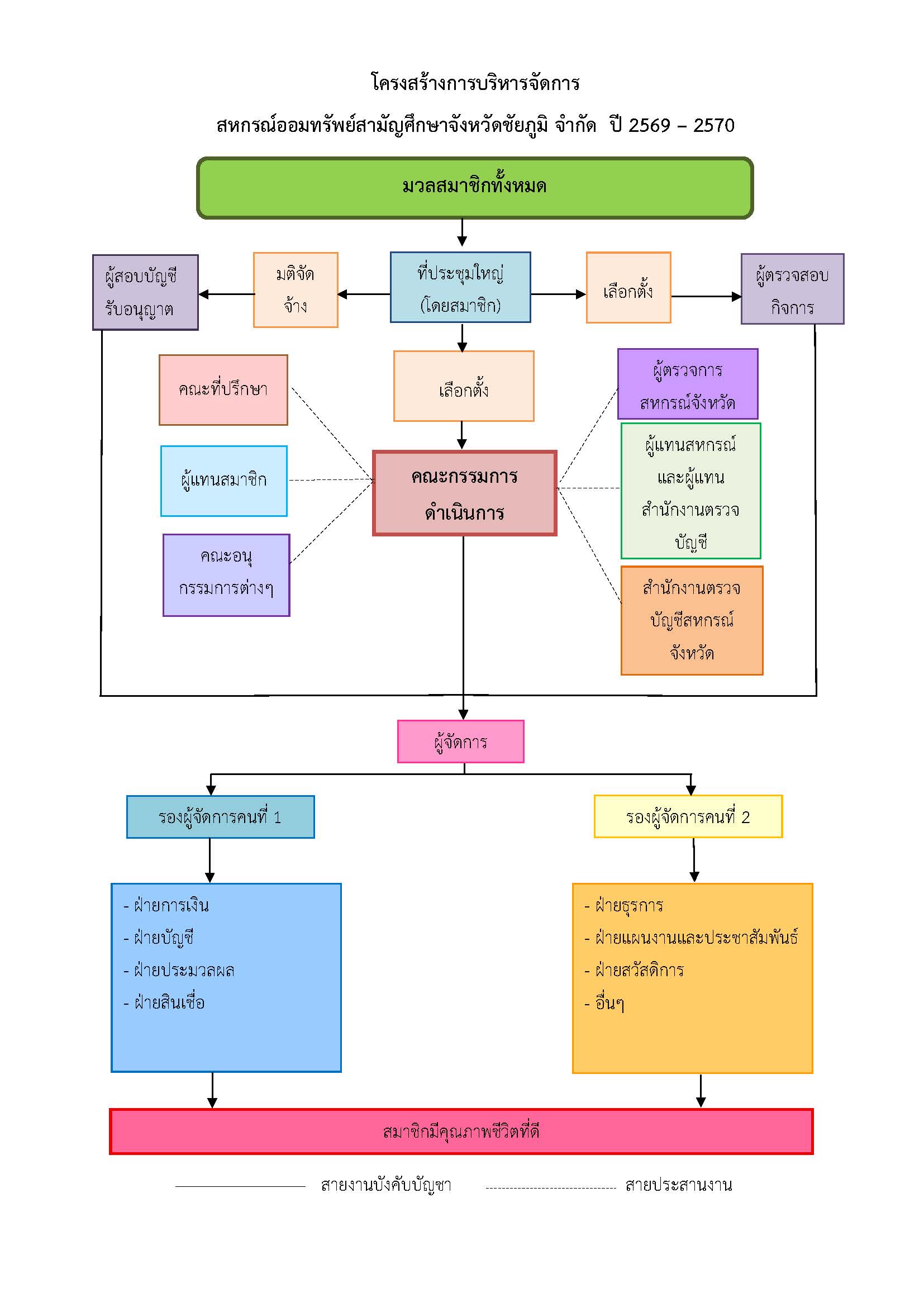
สหกรณ์ออมทรัพย์สามัญศึกษาจังหวัดชัยภูมิ
 
 
หน้าแรก >โครงสร้างการบริหารงาน